| Sign In | Join Free | My spintoband.com |
|
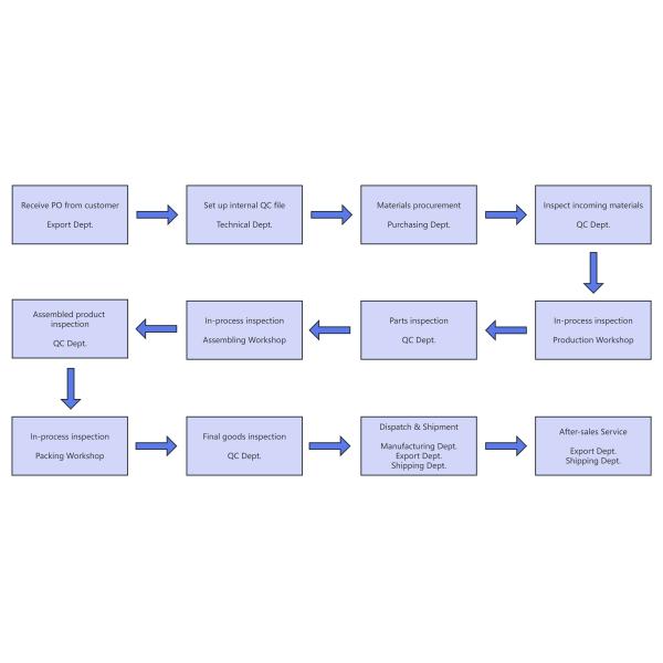
At Hygartech factories, total quality control procedure is set up and carried out to ensure that our customers receive consistently high quality goods for each of their ordering, and all products are inspected 100% before going into warehouse for delivery.

Contact Person: MsLinda Li